伊丁天堂官方最新版是一款大型史诗级MMORPG游戏,这款游戏主打的是RPG冒险玩法,还融入了魔幻的元素,在游戏中玩家将化身为英雄开启一场全新的冒险之旅。复古风格的游戏画面,融入了各种养成系统、战斗玩法经典的三大职业设定,带你感受经典的情怀。

伊丁天堂背景
亚瑟王统一伊丁大陆,建造巴别塔,企图登上天堂,掌管神界,触怒创世神,被封印在巴别塔之内。
亚瑟王朝崩塌,列王群起,伊丁大陆陷入战火之中。
黑暗生物借机兴风作浪,阴霾笼罩伊丁大陆。
希望之光从未消散,法师、骑士、精灵等精英力量,拥护亚瑟王后裔,在王族的带领之下,为和平而战!
伊丁天堂特色
【五大职业】
王族:血盟领导者,熟练掌握多种武器,拥有较高的物理攻击暴击机率
骑士:持大盾牌释放坚固防护,或是双手剑发动冲击之晕,拥有超高的物理攻击力和体力
法师:挥动魔杖、携带召唤兽、控制流星雨、释放究极光裂术,拥有超高的魔法攻击力
精灵:可学习风、火、水、土四大元素魔法,作为远程??射手有三重矢,作为近战有烈焰之魂
暗夜精灵:可持双刀、钢爪、手甲,燃烧斗志开启双重破坏,拥有超高的物理攻击力和较高回避率
【装备强化】
多种武器防具类型,突显各大职业特色。
在安定值内强化不会爆装,超过安定值可用装备保护卷轴进行强化。
【交易系统】
装备、物品自由交易。
寄售系统,省时省力。
【真实世界】
1、写实的美术资源,大至动态的美术表现,小到一像素的地面资源差异。
2、多样的环境设定(平原、高山、沼泽、地底世界、岛屿、海域、雪地、熔岩)。
3、丰富的怪物设定。
4、昼夜系统(夜幕来临黑暗生物力量变强!)。
5、基于昼夜系统衍生出精灵职业独有的绿色视界(可在设置中关闭)。
6、基于昼夜系统衍生出多类照明物品。
7、任何NPC常人化,可受攻击。
8、衣甲防具穿戴顺序与脱除需要按常识顺序操作。
9、角色负重超量而产生的诸多不便。
10、角色的脚程与周围的参照环境形成一个趋近真实的行走方式。
更多精妙细节设定,将会在后续更新中推出。
【誓约书和会员】
1、Teon 地图分为誓约书区域和非誓约书区域两个部分。
2、誓约书区域:古老隧道,马洛斯地区,精灵园林,妖魔村,妖魔城堡,沙棘木地区及后续新增地图。
3、非誓约书区域:伊丁之极,应许之岛,应许之岛地监一层和二层。
伊丁天堂玩法
职业
职业划分简明,骑士、法师、精灵(妖精)以及亚瑟王后裔——王族。
培养方向多变,不同的培养方向,成就不一样的角色!
技能种类丰富,区分专职技能与通用技能,自由选择学习!
装备系统
超过500件经典装备道具,强化增益,进无止尽。
没有最强,只有更强!没有制霸,只要更劲!
交易系统
物品自由流通!面对面交易!一个真实、公平、零耗的交易方式。
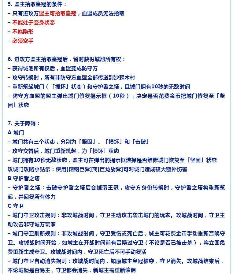
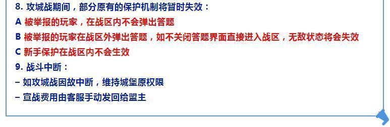
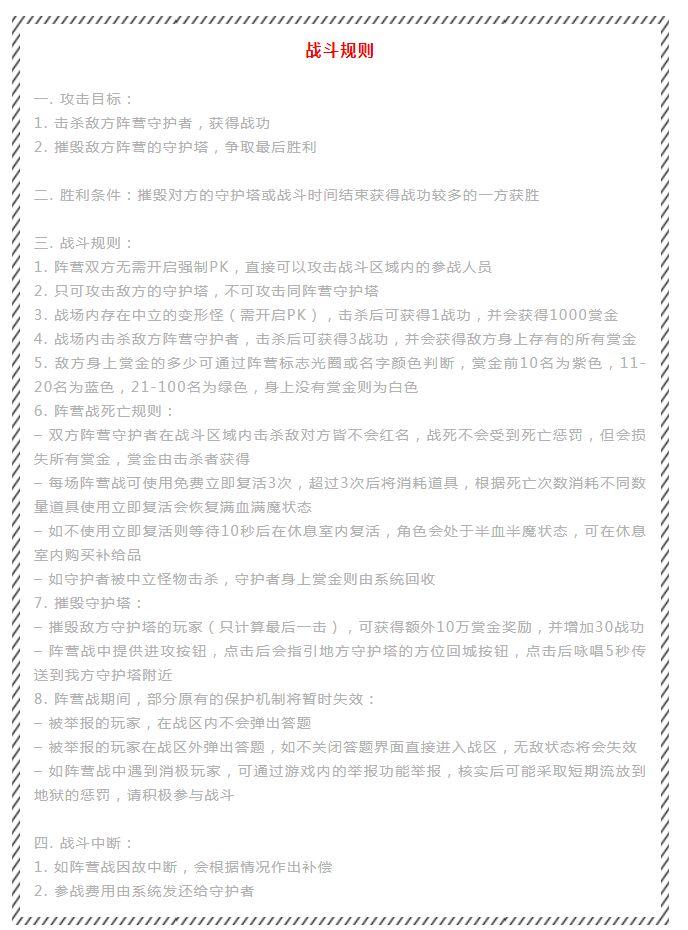
攻城战规则








阵营战详细规则说明



新人建议
游戏里面全员皆是无情的打币机器。
入坑须知,这个游戏复刻属于零几年端游,天堂。没玩过天堂或者经历过零几年网游的新人看不惯这个游戏画质风格。
游戏是自由交易,可以用钱买点卡。点卡属于半个月40r。游戏里面有天选80一个月只能现金购买无法用游戏币。能二段加速到49没天选自己吃药二段加速。
游戏进不去出现20的话是你手机有修改软件,葫芦侠3楼也算修改。
新手玩什么职业看自己,法师用魔杖敲怪能回魔,吃药也能回魔。打怪效率一般但是没消耗。射手版本之子也是最吃高强武器和装备的,打怪快但是越级打怪没好武器吃力,越级打怪远程命中需要高强武器和腰带才可。骑士,啥都好就是费血药。命中比射手好很多但是近身打怪自己要吃药,消耗比较高,一般都是带个法师在后面加血。
王族,能创建血盟,技能学的比骑士多,也是近距砍怪,没玩过不评价。游戏里面全员皆是无情的打币机器。入坑须知,这个游戏复刻属于零几年端游,天堂。没玩过天堂或者经历过零几年网游的新人看不惯这个游戏画质风格。游戏是自由交易,可以用钱买点卡。点卡属于半个月40r。游戏里面有天选80一个月只能现金购买无法用游戏币。能二段加速到49没天选自己吃药二段加速。游戏进不去出现20的话是你手机有修改软件,葫芦侠3楼也算修改。
新手玩什么职业看自己,法师用魔杖敲怪能回魔,吃药也能回魔。打怪效率一般但是没消耗。
射手版本之子也是最吃高强武器和装备的需要氪金在商人哪里买装备,打怪快但是越级打怪没好武器吃力,越级打怪远程命中需要高强武器和腰带才可。
骑士,啥都好就是费血药。命中比射手好很多但是近身打怪自己要吃药,消耗比较高,一般都是带个法师在后面加血。
王族,能创建血盟,技能学的比骑士多,也是近距砍怪,没玩过不评价。