来源:B游 编辑:iigl 更新时间:2023-10-15 20:41:35
《博德之门3》子职业等级一览
一、战士子职业升级获得的能力对照表
战士职业-战斗风格
其他部分职业的战斗风格也是公用的,已经选择过的风格不能再选。
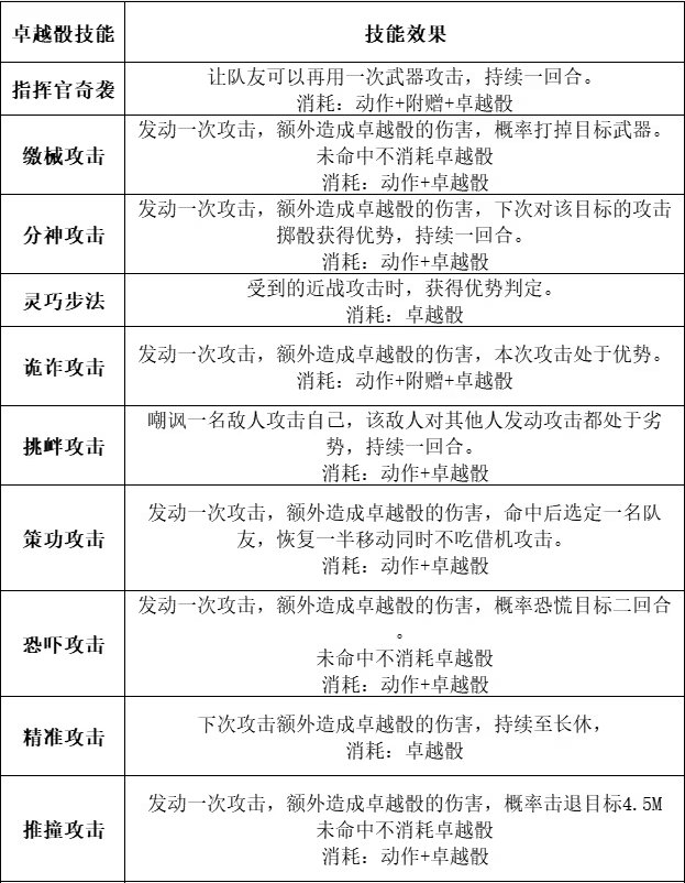
战士子职业-战斗大师-卓越骰子技能
战士子职业-奥法骑士-可选法术
本期攻略希望能够帮助到各位玩家。若想要更多游戏相关的内容,玩家们可以关注B游,小编将一直给各位玩家们各种实用有趣的游戏攻略!
最新录入
相关攻略
CrazyGames最新入口 CrazyGames在线游玩入口
03-10GTA5作弊码大全 2024PC版作弊码大全一览
03-10游戏修改器大全 2025最火游戏修改器合集
03-10燕云十六声能在电脑上玩吗 燕云十六声网页游戏教程
03-10无限暖暖能装mod吗 无限暖暖好玩的mod推荐
03-10龙之谷世界有什么音乐 龙之谷世界汽水音乐推荐
03-10怪物猎人荒野刺枪翼龙地图位置 掉落素材介绍
03-05迷你世界无限使用迷你币有哪些 迷你币激活码及使用攻略
03-05迷你世界2025年石巨人召唤方法 石巨人召唤步骤全解析
03-05AIR什么时候发售 游戏上线时间介绍
03-05迷你世界召唤石巨人材料获取攻略 石巨人召唤材料收集方法
03-05怪物猎人荒野随从猫骨制α套装数据与材料一览
03-05攻略推荐
热门游戏榜
保卫大米最新版
塔防回合
保卫大米最新版
类型:塔防回合
查看支配枪械GunControl
动作射击
支配枪械GunControl
类型:动作射击
查看机甲跑跑
塔防回合
机甲跑跑
类型:塔防回合
查看我的世界PE版0.16测试版
经营养成
我的世界PE版0.16测试版
类型:经营养成
查看欧洲卡车模拟阿尔卑斯山脉
赛车竞速
欧洲卡车模拟阿尔卑斯山脉
类型:赛车竞速
查看Catapult(弹射战争城堡和塔防)
塔防回合
Catapult(弹射战争城堡和塔防)
类型:塔防回合
查看猴子塔防对决
塔防回合
猴子塔防对决
类型:塔防回合
查看暴走守卫者
塔防回合
暴走守卫者
类型:塔防回合
查看疯狂的土豆
塔防回合
疯狂的土豆
类型:塔防回合
查看皇家城堡守卫
塔防回合
皇家城堡守卫
类型:塔防回合
查看