来源:B游 编辑:iigl 更新时间:2023-10-19 11:28:55
关于卡牌属性
卡牌属性,就是角色列表中,头像右上角显示的属性。
国服早期实装的卡牌属性,只有力量、体力、速度三种,后期会实装光和暗。属性主要影响的是伤害量的修正值,在符合克制的情况下,伤害量增加30%,在被克制的情况下,伤害量减少20%。因此在进行关卡攻略之前,先了解敌方的属性,再根据克制关系进行配队选择,会大大降低通关难度。
关于技能类型
技能类型当前主要有攻击、Debuff攻击、Debuff,Buff,架势和恢复这几种技能,游戏后续会根据实装的角色,增加技能类型的种类。
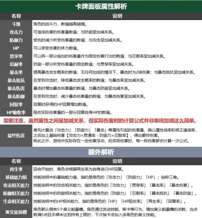
关于卡牌面板属性
卡牌面板属性,或叫角色面板属性,也就是角色界面左边展示的这些属性。
上面展示的是对于这些属性的含义,以及对属性的效果和部分关联属性之间的关系进行了补充说明。同时,为了方便大家更好地理解技能卡牌中描述的一些面板属性相关的词条,也进行了额外补充。
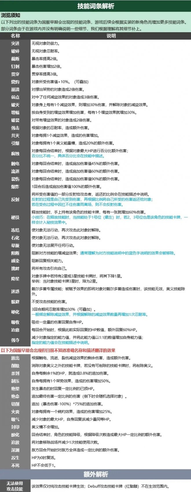
关于技能卡牌的词条解析
上图中,我们对一些词条进行了额外的补充说明,这些说明是游戏内没有展示的。实际上七大罪对技能词条的设定是相对杂乱的,它和其他游戏不一样,其他游戏的词条一般是固定的,且种类相对比较少,上一个玩过这么多词条的游戏还是炼金工房。
部分词条在一般情况下都会携带其他效果,这些是针对角色人设进行设定的,详情可以在游戏内查看技能描述。伴随着游戏版本的迭代,新的角色出现,游戏也会角色的人设实装更多词条,这些词条都是相对具有特色的。
本期攻略希望能够帮助到各位玩家。若想要更多游戏相关的内容,玩家们可以关注B游,小编将一直给各位玩家们各种实用有趣的游戏攻略!
最新录入
相关攻略
CrazyGames最新入口 CrazyGames在线游玩入口
03-10GTA5作弊码大全 2024PC版作弊码大全一览
03-10游戏修改器大全 2025最火游戏修改器合集
03-10燕云十六声能在电脑上玩吗 燕云十六声网页游戏教程
03-10无限暖暖能装mod吗 无限暖暖好玩的mod推荐
03-10龙之谷世界有什么音乐 龙之谷世界汽水音乐推荐
03-10怪物猎人荒野刺枪翼龙地图位置 掉落素材介绍
03-05迷你世界无限使用迷你币有哪些 迷你币激活码及使用攻略
03-05迷你世界2025年石巨人召唤方法 石巨人召唤步骤全解析
03-05AIR什么时候发售 游戏上线时间介绍
03-05迷你世界召唤石巨人材料获取攻略 石巨人召唤材料收集方法
03-05怪物猎人荒野随从猫骨制α套装数据与材料一览
03-05攻略推荐
热门游戏榜
保卫大米最新版
塔防回合
保卫大米最新版
类型:塔防回合
查看支配枪械GunControl
动作射击
支配枪械GunControl
类型:动作射击
查看机甲跑跑
塔防回合
机甲跑跑
类型:塔防回合
查看我的世界PE版0.16测试版
经营养成
我的世界PE版0.16测试版
类型:经营养成
查看欧洲卡车模拟阿尔卑斯山脉
赛车竞速
欧洲卡车模拟阿尔卑斯山脉
类型:赛车竞速
查看Catapult(弹射战争城堡和塔防)
塔防回合
Catapult(弹射战争城堡和塔防)
类型:塔防回合
查看猴子塔防对决
塔防回合
猴子塔防对决
类型:塔防回合
查看暴走守卫者
塔防回合
暴走守卫者
类型:塔防回合
查看疯狂的土豆
塔防回合
疯狂的土豆
类型:塔防回合
查看皇家城堡守卫
塔防回合
皇家城堡守卫
类型:塔防回合
查看